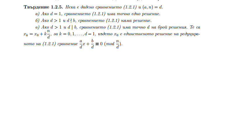
Хора, как може да се докаже това от прикаченият screenshot ? Ако може някакво доказателство без допускане на противното, а да се тръгне от това, което се има. Идеята ми е да го разбирам на интуитивно ниво и да мога да си го докажа лесно на ум (когато ми потрябва).
б) ми е ясно. Въпросът е за а) и в).
Благодаря предварително.

Меню