Регистрация не е нужна, освен при създаване на тема в "Задача на седмицата".

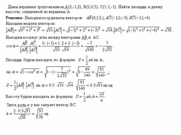
Даден е ∆ABC с върхове A(3,-1,2), B(2,3,4) и С(5,1,6)

Даден е ∆ABC с върхове A(3,-1,2), B(2,3,4) и С(5,1,6)

Мнениеот Гост » 01 Дек 2020, 12:46

Даден е ∆ABC с върхове A(3,-1,2), B(2,3,4) и С(5,1,6). Да се
намерят:
а) лицето на ∆ABC;
б) дължината на височината спусната от връх В;
в) ъгълът при връх В.
Гост
 

Re: Даден е ∆ABC с върхове A(3,-1,2), B(2,3,4) и С(5,1,6)

Мнениеот KOPMOPAH » 02 Дек 2020, 02:08

Аналитична геометрия - триъгълник.jpg
Аналитична геометрия - триъгълник.jpg (54.03 KiB) Прегледано 581 пъти

Ако малко разместиш подточките, смениш координатите и се опиташ да разбереш какво пише на руски, задачата ти е готова.
...и се опиташ да разбереш какво пише на руски...
За щастие езикът на математиката е универсален :D, даже и да не разбереш руския.
Намерете [tex]\lim_{n \to \infty}sin(2\pi e n!)[/tex]

Не бъркай очевидното с вярното! Очевидно е, че Слънцето обикаля Земята, ама не е вярно...
Когато се чудиш как да постъпиш, постъпи както трябва!
Аватар
KOPMOPAH
Математик
 
Мнения: 2551
Регистриран на: 03 Окт 2011, 22:10
Рейтинг: 3157


Назад към Геометрия



Кой е на линия

Регистрирани потребители: Google [Bot]

Форум за математика(архив)