от geriginkata » 24 Дек 2022, 18:33
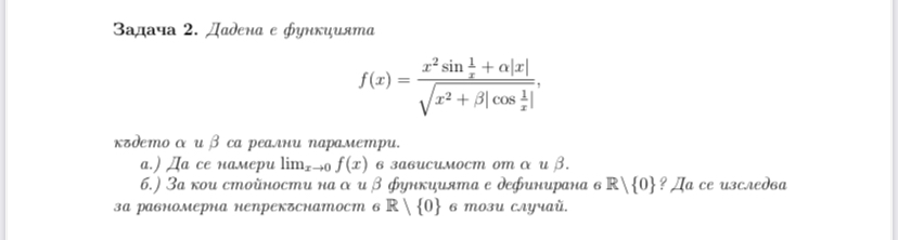
Прикачвам задачата като снимка, защото не умея да си служа много добре с изписването на математическите символи. Весели празници и ако все пак някой намери време за математика, ще се радвам на помощта му!
- Прикачени файлове
-

- 40FBB5FA-6245-4B69-8122-AAFE9A87F41D.jpeg (43.25 KiB) Прегледано 990 пъти